2025年,无码流出
精神卫生科刘莎教授团队持续围绕精神分裂症和抑郁症等发病机制、诊断标志物及治疗新方法开展了一系列深入研究,研究成果数量和质量再创新高,为精神疾病的精准诊疗提供了新思路与新证据。
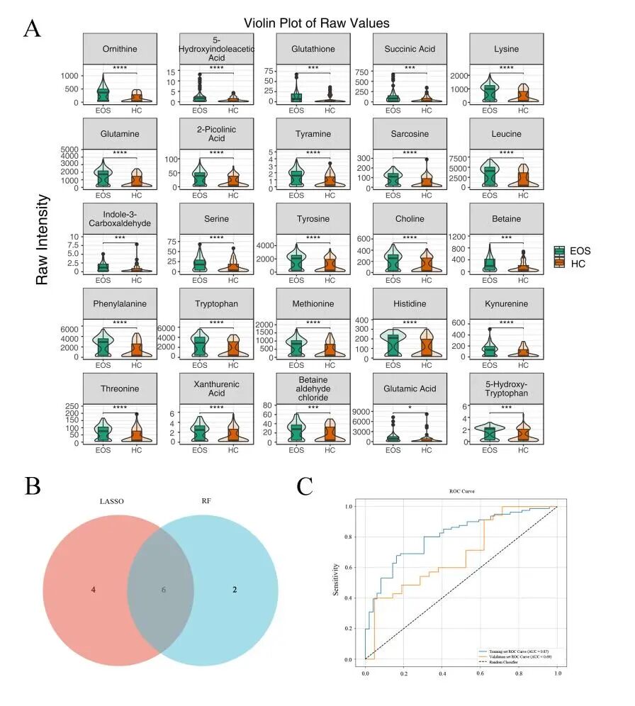
一 外周血神经递质组学揭示早发精神分裂症诊断新标记
团队聚焦早发精神分裂症(EOS)患者的神经递质代谢特征,采用靶向代谢组学技术,系统分析了116名患者与70名健康对照的外周血神经递质谱,发现显著上调的25种神经递质,富集于甲硫氨酸、甘氨酸、谷氨酸代谢等关键通路,且基于特异表达的6种神经递质所构建的诊断模型具有较高的临床诊断效能,为EOS的无创诊断提供了潜在的生物标志物组合。相关成果发表于《Journal of Translational Medicine》(中科院2区,IF:7.5),第一作者为刘美琪硕士。

图1:A:EOS患者外周血中神经递质的表达情况;B-C:关键差异神经递质及诊断模型。
二 细胞外囊泡circRNA–miRNA–mRNA轴:首发精神分裂症的表观诊断体系
团队首次构建了精神分裂症患者血浆细胞外囊泡(EVs)中circRNA–miRNA–mRNA调控网络,通过高通量测序与实验验证,筛选出关键调控轴,并证实其诊断效能显著高于单一分子,且与临床症状评分相关。研究不仅揭示了EVs在精神分裂症病理过程中的重要作用,也为开发基于体液活检的多分子诊断模型提供了新方向。相关成果发表于《BMC Psychiatry》(中科院2区),第一作者为杜鑫哲讲师。

图2:首发精神分裂症新型诊断体系的构建
三 非结合胆红素:精神分裂症与双相障碍鉴别诊断的新指标
基于前期孟德尔随机化分析和临床证据,团队发现非结合胆红素(UCB)在精神分裂症患者中显著高于双相情感障碍患者。此外,经无抽搐电休克治疗(MECT)后精神分裂症患者UCB水平显著下降且与症状改善相关,提示UCB不仅可用于鉴别精神分裂症和双相情感障碍,也很可能参与了MECT的治疗机制。相关成果发表于《BMC Psychiatry》(中科院2区),第一作者为刘煌辉硕士。

图3.精神分裂症和双相情感障碍鉴别标志物UCB的发现
四 老年期抑郁症新靶点的发现与确认
团队通过多组学整合与生物信息学分析揭示了抑郁症的分子机制:确认GMPPB不仅为抑郁症风险基因,且在杏仁核和前扣带回皮层中通过糖基化修饰调控炎症反应,增加发病风险;筛选出老年期抑郁症相关ANK3、BIN1等核心基因,确认其富集于T细胞分化通路并伴随免疫失衡。相关成果发表于《Journal of Affective Disorder》和《Depression and anxiety》(中科院2区)等SCI杂志。

图4.抑郁症风险基因GMPPB的筛选与确认
此外,团队2025年在国内外多个影响力期刊分别发表综述、临床研究方案和专家共识等,共计14篇SCI和3篇中华核心,尤其是“早发型精神分裂症病理机制研究和临床干预技术应用”系列工作获批了2024年山西省科技进步二等奖。未来,团队将继续整合多学科思路,利用多组学技术,推动精神疾病临床和基础研究的融合,探索精神疾病精准化治疗路径,为患者带来更多希望。
供稿:精神卫生科 杜鑫哲 刘莎
制作:张文华
初审初校:刘志芬
复审复校:温晓丽
终审终校:程红
发布:董希秀